Galaxy DX Radios DX2517 (MOSFET Final)
Documentation Project

CBTricks.com

TIPS:
You need to have Acrobat Reader version 5 or newer installed to view the files with icon.

If the files with or icon will not display see the Site FAQ for help on printing, viewing and using this information.

SPECIFICATIONS
      Owner's Manual


Click to see full size

 

RADIO MODIFICATIONS
     
DX2517 Frequency Conversion
      Channel Chart (After Modification)
      Extended 10-Meter Frequency Conversion (28.000 - 29.655MHz)

ALIGNMENT PROCEDURES
     PLL Alignment
     Transmitter Alignment
     Receiver Alignment
     Alignment Locations

SEMICONDUCTOR INFORMATION
      Semiconductor Datasheets

DIAGRAMS
    DX2517 (MOSFET) Schematic Diagram (Mar. 21, 2007)
    ANF P.C.B. Schematic Diagram
    Block Diagram
    ECHO PCB Schematic (EPT0SSB51J)
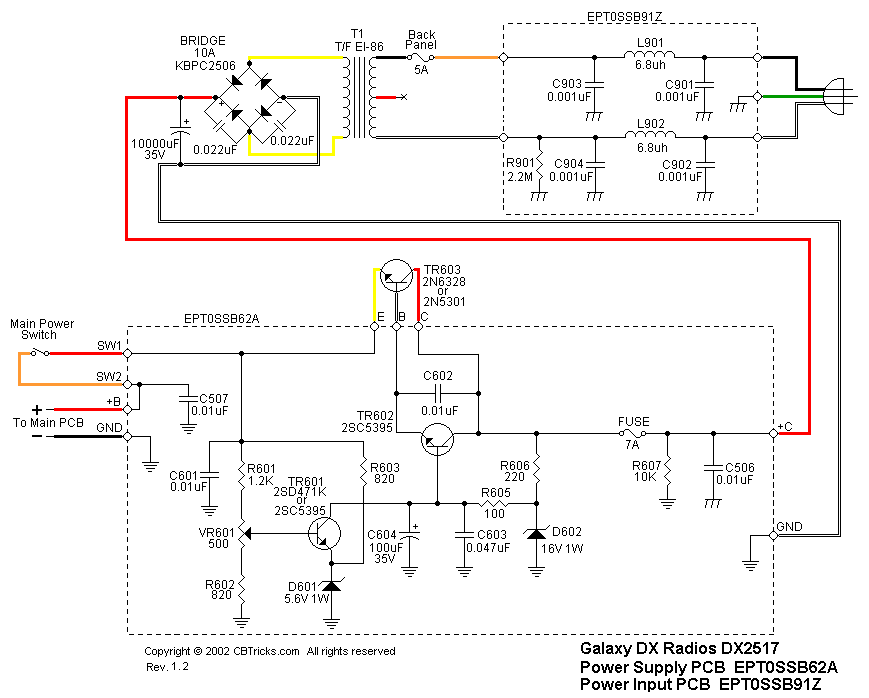
    Power Supply Schematic Diagram
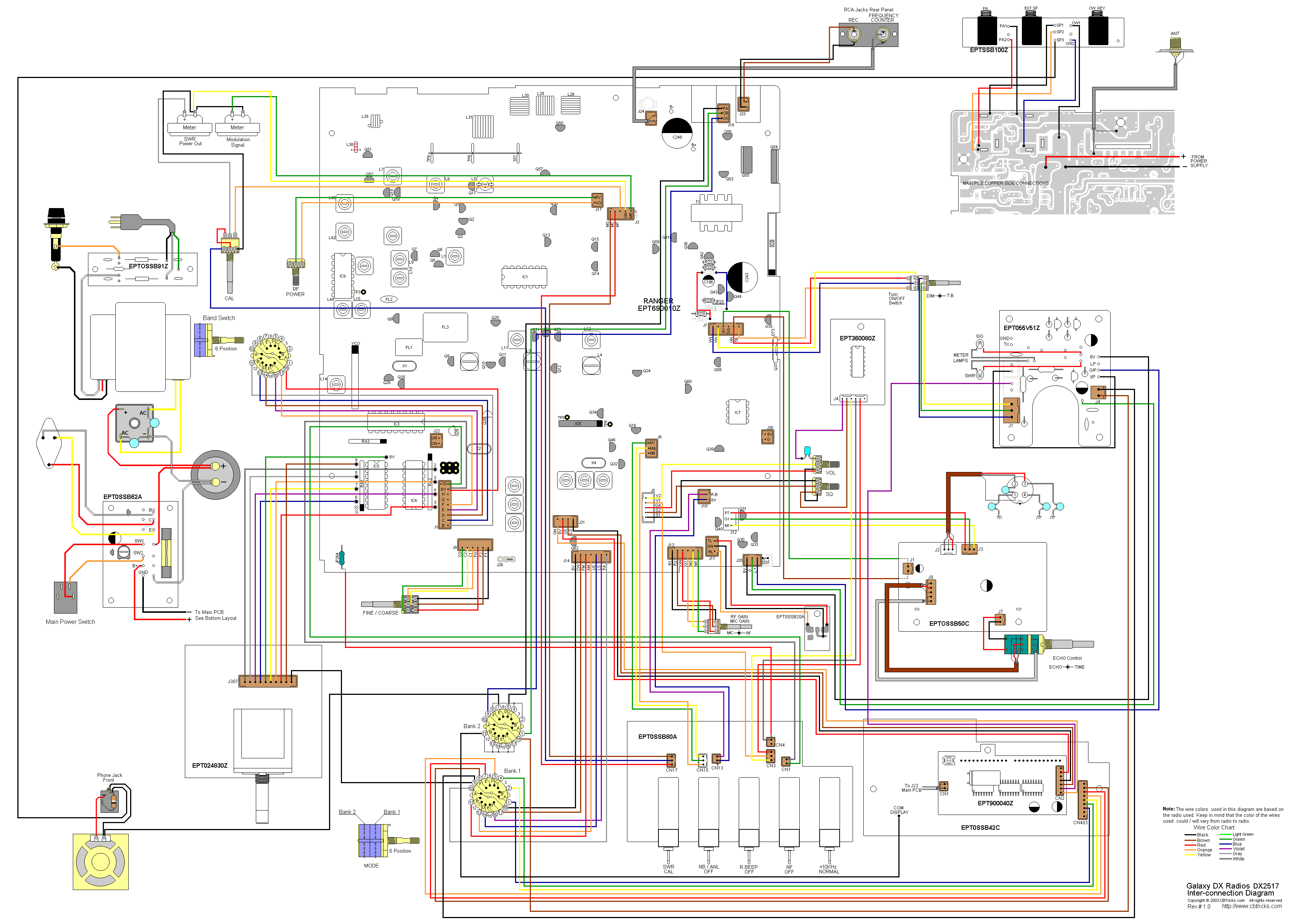
    DX2517 Inter-connection Diagram

PCB Layouts and Parts
    Main PCB Layout (EPT690010D)
    MODULAR 002 VCO PCB (EPF000210Z)
    MODULAR 005A RCI-6130A (EPT613010Z)
    MODULAR 007 RCI-612 (EPT061210Z)
    Power Input PCB (EPTOSSB91Z)
    Power Supply PCB (EPT0SSB62A)
    Channel Selector PCB (EPT024830Z)
    Dimmer PCB (EPT055V51Z)
    LED PCB (EPT0SSB20A)
    ANF PCB (EPT360080Z)
    Lever Switch PCB (EPT0SSB80A)
    Display PCB (EPT0SSB42C)
    Counter PCB (EPT900043Z)
    SWR PCB (EPT360041Z)
    Ear Jack PCB (EPTSSB100Z)
    ECHO PCB (EPT0SSB51J)

Chassis, Miscellaneous & Mechanical Parts
    Chassis, Miscellaneous & Mechanical Parts

Stock Mic Wiring Diagram

Stock
1- Shield  (Ground)
2- Yellow  (Audio)
3- Red      (Transmit)
4- White   (Receive)

Astatic (4 wire)
1- Shield
2- White
3- Red
4- Black

Astatic (6 wire)
1- Shield & Blue
2- White
3- Red
4- Black
Yellow NC

Daiwa EM-500
Cobra CA Series

1- Shield & Black
2- Red
3- White
4- Blue

Galaxy DC-521S (4 wire)
1- Shield
2- Yellow
3- Red
4- Black

Galaxy CB-660EI
1- Shield & Black
2- White
3- Red
4- Blue

Sadelta
1- Shield
2- White
3- Brown
4- Green

Turner
1- Shield & Red
2- White
3- Blue
4- Black
Yellow NC


Copyright © 2007 CBTricks.com

Disclaimer: Although the greatest care has been taken while compiling these documents,

we cannot guarantee that the instructions will work on every radio presented.