Galaxy
DX Radios DX2517 (MOSFET Final)
Documentation Project
CBTricks.com
ANF P.C.B. EPT360080Z
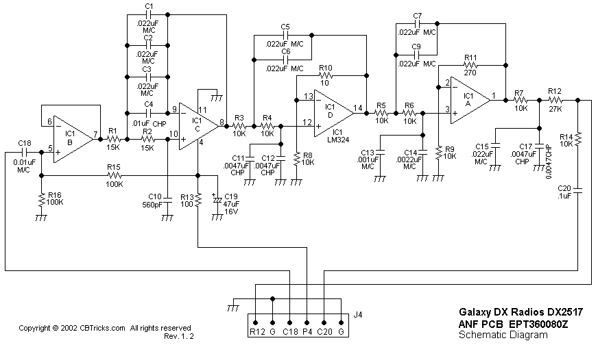
Schematic Diagram
![]()
Schematic Diagram

|
Ref#
|
Description |
MFR.
Part No.
|
|
|
ANF P.C.B. EPT360080Z |
|
|
|
ANF P.C.B. |
EPT360080Z |
|
Ref#
|
Description |
MFR.
Part No.
|
|
R1 |
C/F/R 15K OHM 1/4W U |
RCU141534Z |
|
R2 |
C/F/R 15K OHM 1/4W U |
RCU141534Z |
|
R3 |
C/F/R 10K OHM 1/4W U |
RCU141034Z |
|
R4 |
C/F/R 10K OHM 1/4W U |
RCU141034Z |
|
R5 |
C/F/R 10K OHM 1/4W U |
RCU141034Z |
|
R6 |
C/F/R 10K OHM 1/4W U |
RCU141034Z |
|
R7 |
C/F/R 10K OHM 1/4W U |
RCU141034Z |
|
R8 |
C/F/R 10K OHM 1/4W U |
RCU141034Z |
|
R9 |
C/F/R 10K OHM 1/4W U |
RCU141034Z |
|
R10 |
C/F/R 10 OHM 1/4W U |
RCU141004Z |
|
R11 |
C/F/R 270 OHM 1/4W U |
RCU142714Z |
|
R12 |
C/F/R 27K OHM 1/4W U |
RCU142734Z |
|
R13 |
C/F/R 100 OHM 1/4W U |
RCU141014Z |
|
R14 |
C/F/R 10K OHM 1/4W U |
RCU141034Z |
|
R15 |
C/F/R 100K OHM 1/4W U |
RCU141044Z |
|
R16 |
C/F/R 100K OHM 1/4W U |
RCU141044Z |
|
Ref#
|
Description |
MFR.
Part No.
|
|
C1 |
M/C 0.022UF 50WV K |
CM0502235Z |
|
C2 |
M/C 0.022UF 50WV K |
CM0502235Z |
|
C3 |
M/C 0.022UF 50WV K |
CM0502235Z |
|
C4 |
CHIP/C 0.01UF 50WV M |
CH0501036A |
|
C5 |
M/C 0.022UF 50WV K |
CM0502235Z |
|
C6 |
M/C 0.022UF 50WV K |
CM0502235Z |
|
C7 |
M/C 0.022UF 50WV K |
CM0502235Z |
|
C9 |
M/C 0.022UF 50WV K |
CM0502235Z |
|
C10 |
C/C 560PF 50WV SL K |
CC0505615L |
|
C11 |
CHIP/C 0.0047UF 50WV M |
CH0504726A |
|
C12 |
CHIP/C 0.0047UF 50WV M |
CH0504726A |
|
C13 |
M/C 0.001UF 50WV K |
CM0501025Z |
|
C14 |
M/C 0.0022UF 50WV K |
CM0502225Z |
|
C15 |
M/C 0.022UF 50WV K |
CM0502235Z |
|
C17 |
CHIP/C 0.0047UF 50WV M |
CH0504726A |
|
C18 |
M/C 0.01UF 50WV K |
CM0501035Z |
|
C19 |
E/C 47UF 16WV Z |
CE0164767Z |
|
C20 |
C/C 0.1UF 50WV SL Z |
CC0501047L |
|
Ref#
|
Description |
MFR.
Part No.
|
|
IC1 |
I.C. (JRC) NJM324D 14PIN |
ENJR00324D |
|
Ref#
|
Description |
MFR.
Part No.
|
|
J4 |
PCB CONNECTOR/S 6P T PH=2.5 (WHITE) |
EX07N41344 |
|
Ref#
|
Description |
MFR.
Part No.
|
|
J1 |
JUMPER WIRE 7x5MMx7 |
WX01070705 |
|
J2 |
JUMPER WIRE 7x4MMx7 |
WX01070704 |
|
J3 |
JUMPER WIRE 7x6MMx7 |
WX01070706 |
Disclaimer: Although the greatest care has been taken while compiling these documents,
we cannot guarantee that the instructions will work on every radio presented.