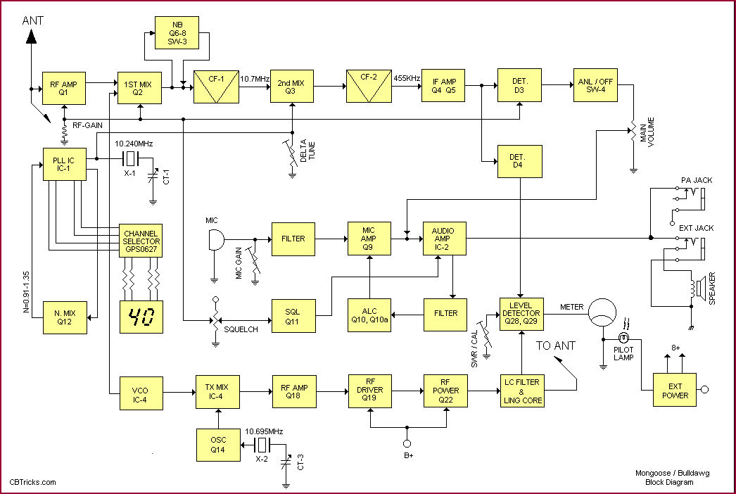
Mongoose / Bulldawg
Documentation Project

CBTricks.com

Block Diagram