|
RADIO
MODIFICATIONS
DX73V
Frequency Conversion
Channel
Chart (After Modification)
10
meter FM Mod (28.000 - 29.655MHz)
Disabling
Talkback
Clarifier
Mod
Roger
Beep Tone Mod
ALIGNMENT
PROCEDURES
PLL Alignment
Transmitter Alignment
Receiver Alignment
Alignment Locations
VCO Frequency Generation Chart Bands Bands
A-D and Bands E-H
SEMICONDUCTOR
INFORMATION
Transistor
Voltage Chart
Integrated
Circuits Voltage Chart
Active
Device Function Location Layout (Main Board)
Semiconductor
Datasheets
DIAGRAMS
DX73V Schematic
Diagram
(June 23, 2000)
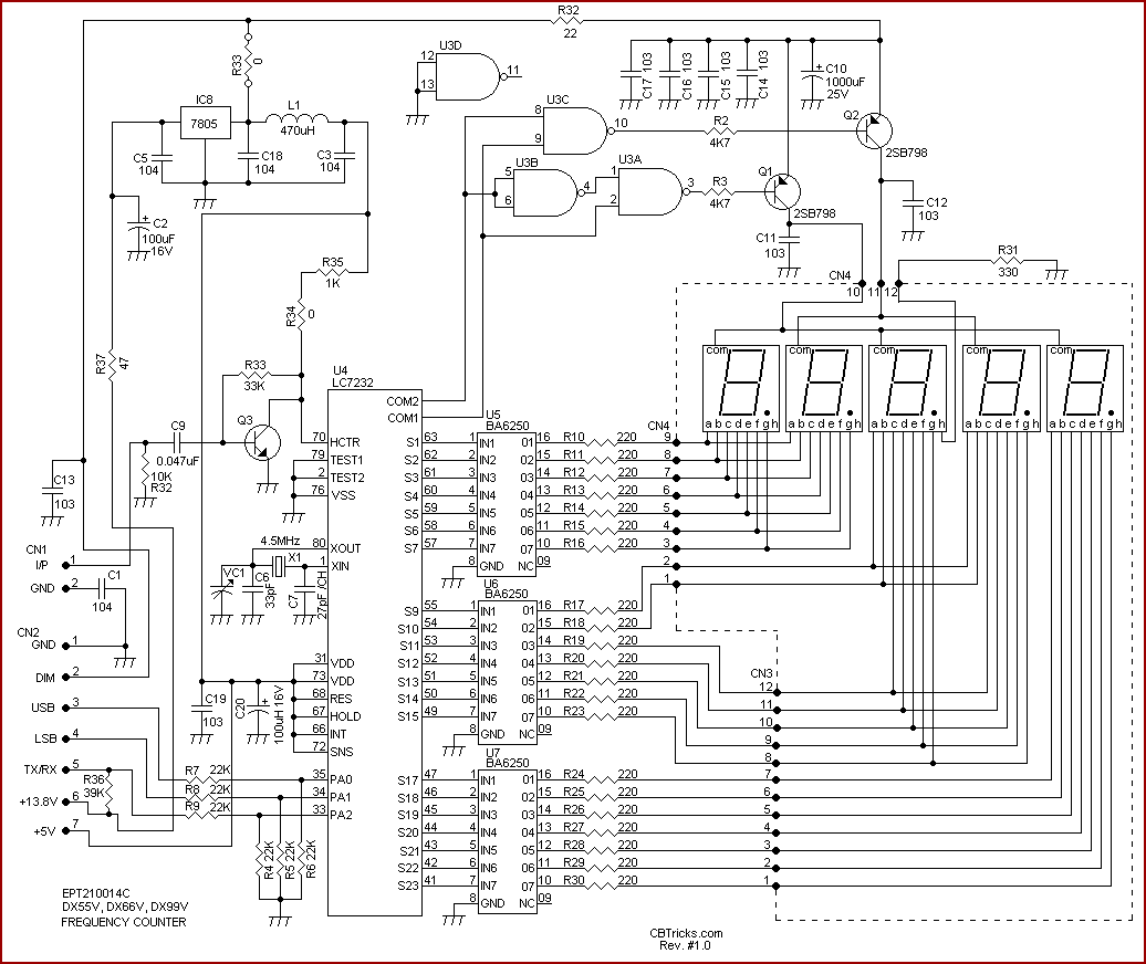
Frequency
Counter PCB Schematic Diagram
(EPT210014C)
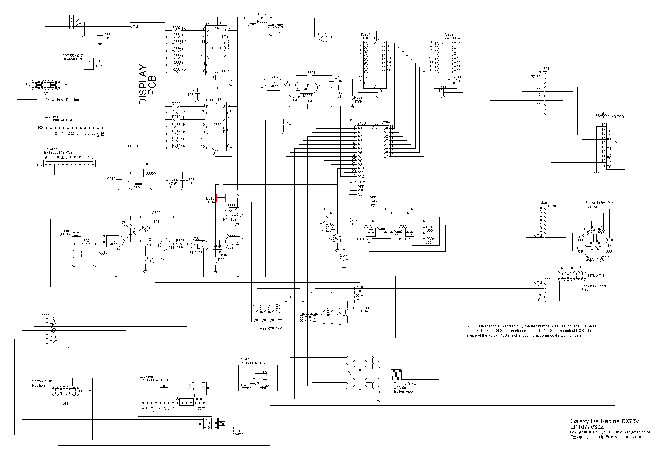
Channel
Select PCB Schematic Diagram
(EPT077V30Z)
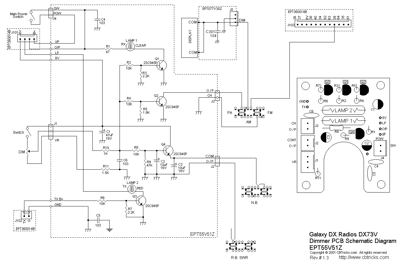
Dimmer
PCB Schematic Diagram
(EPT55V-51Z)
SWR
PCB Schematic Diagram
(EPT360041Z)
DX73V
Inter-connection Diagram 
DX73V
Inter-connection Diagram 
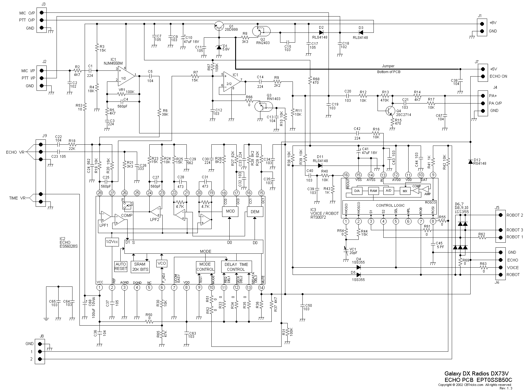
Echo
/ Voice Changer/Robot Schematic
( EPTOSSB50C)
PCB Layouts and
Parts
Main PCB Layout
(EPT360014B)
Mic Jack PCB
(EPT360050Z)
Dimmer
PCB (EPT55V-51Z)
SWR
PCB (EPT360041Z)
Channel Select
PCB (EPT077V30Z)
Display
PCB (EPT077V20Z)
Mode Switch PCB
(EPT066V40Z)
Frequency
Counter PCB (EPT210014C)
Echo/ Robot PCB
( EPTOSSB50C)
Chassis, Miscellaneous
& Mechanical Parts
Front
View Chassis Parts 
Front
View Chassis Parts 
Rear
View Chassis Parts 
Rear
View Chassis Parts 
Miscellaneous
& Mechanical Parts
Mic Wiring Diagram

|
Stock
1- Shield
(Ground)
2- Yellow (Audio)
3- Red (Transmit)
4- Black (Talk-Back On / Off)
Astatic (4
wire)
1- Shield
2- White
3- Red
4- Black
Astatic (6
wire)
1- Shield & Blue
2- White
3- Red
4- Black
Yellow NC
Daiwa EM-500
Cobra CA Series
1- Shield & Black
2- Red
3- White
4- Blue
Galaxy DC-521S
(4 wire)
1- Shield
2- Yellow
3- Red
4- Black
Galaxy CB-660EI
1- Shield & Black
2- White
3- Red
4- Blue
Sadelta
1- Shield
2- White
3- Brown
4- Green
Turner
1- Shield & Red
2- White
3- Blue
4- Black
Yellow NC
|