Texas Star DX 400V - DX 500V
Documentation Project

CBTricks.com

DX 400V

Click to see full size

DX 500V

Click to see full size


Please Note:
You need to have Acrobat Reader version 5 or newer installed to view the files with icon.

If the files with or icon will not display see the Site FAQ for help on printing and using this information.

The schematics are best if printed on 11x17 (B size) paper. They can be printed on 8.5x11 by clicking "shrink oversize pages to paper size". See section notes for more infomation.

MODIFICATIONS
    CW Transmitter To AMP Conversion  
DIAGRAMS

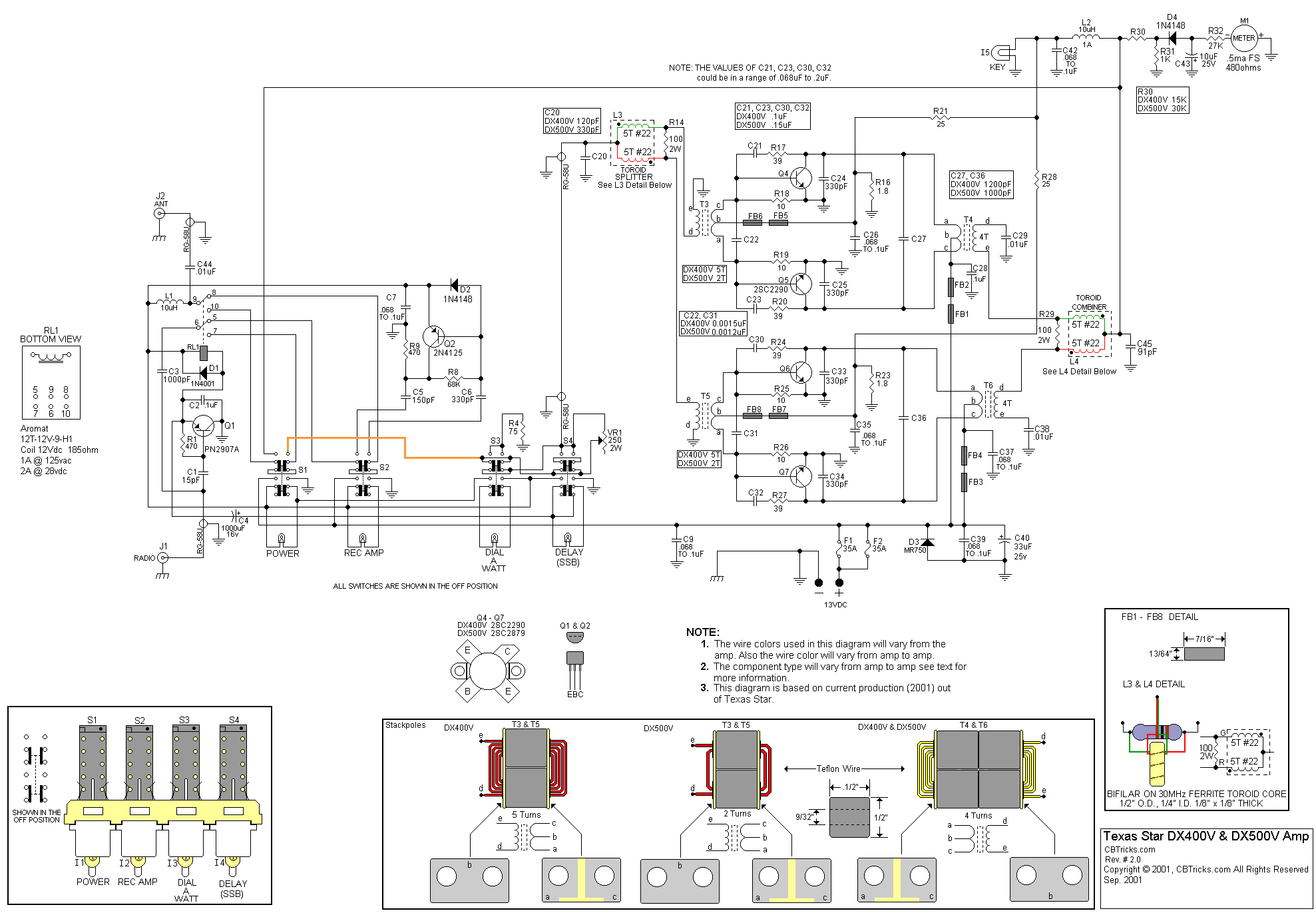
    DX 400V / DX 500V Schematic Diagram (11x17)
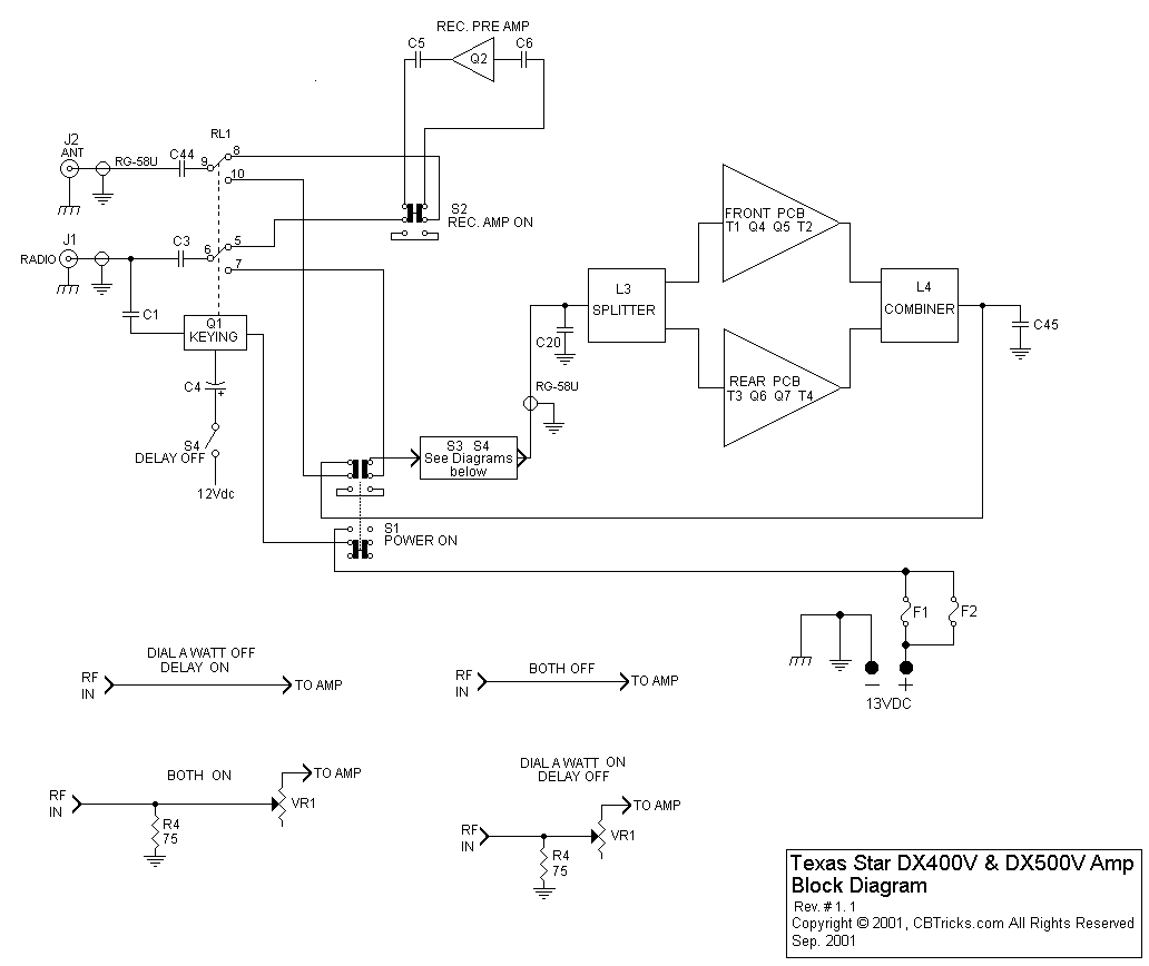
    DX 400V / DX 500V Block Diagram (8.5x11)

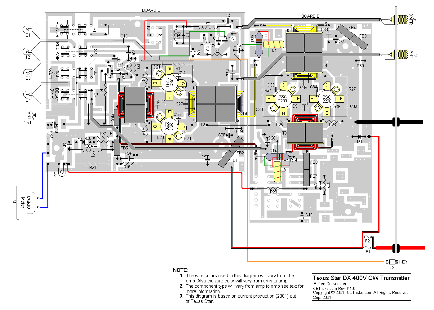
    DX400V / DX500V Schematic Diagram
    DX400V / DX500V Block Diagram
PCB Layouts and Parts  


     DX 400V / DX 500V Inter-Connection Diagram (8.5x11)
     DX 400V / DX 500V PCB Layouts (8.5x11)
     PCB Trace Layouts (Board A) (8.5x11)
     PCB Trace Layouts (Board B) (8.5x11)
     PCB Trace Layouts (Board C) (8.5x11)
     PCB Trace Layouts (Board D) (8.5x11)
     DX 400V / DX 500V Cabinet Views (8.5x11)


     DX 400V DX 500V Parts List
     Component Datasheet Section


     DX 400V / DX 500V Inter-Connection Diagram
     DX 400V / DX 500V PCB Layouts
     PCB Trace Layouts (Board A)
     PCB Trace Layouts (Board B)
     PCB Trace Layouts (Board C)
     PCB Trace Layouts (Board D)
     DX 400V / DX 500V Cabinet Views
CWTX Information


     DX 400V CWTX Inter-Connection Diagram (8.5x11)
     DX 400V CWTX PCB Layouts (8.5x11)
     DX 500V CWTX Inter-Connection Diagram (8.5x11)
     DX 500V CWTX PCB Layouts (8.5x11)
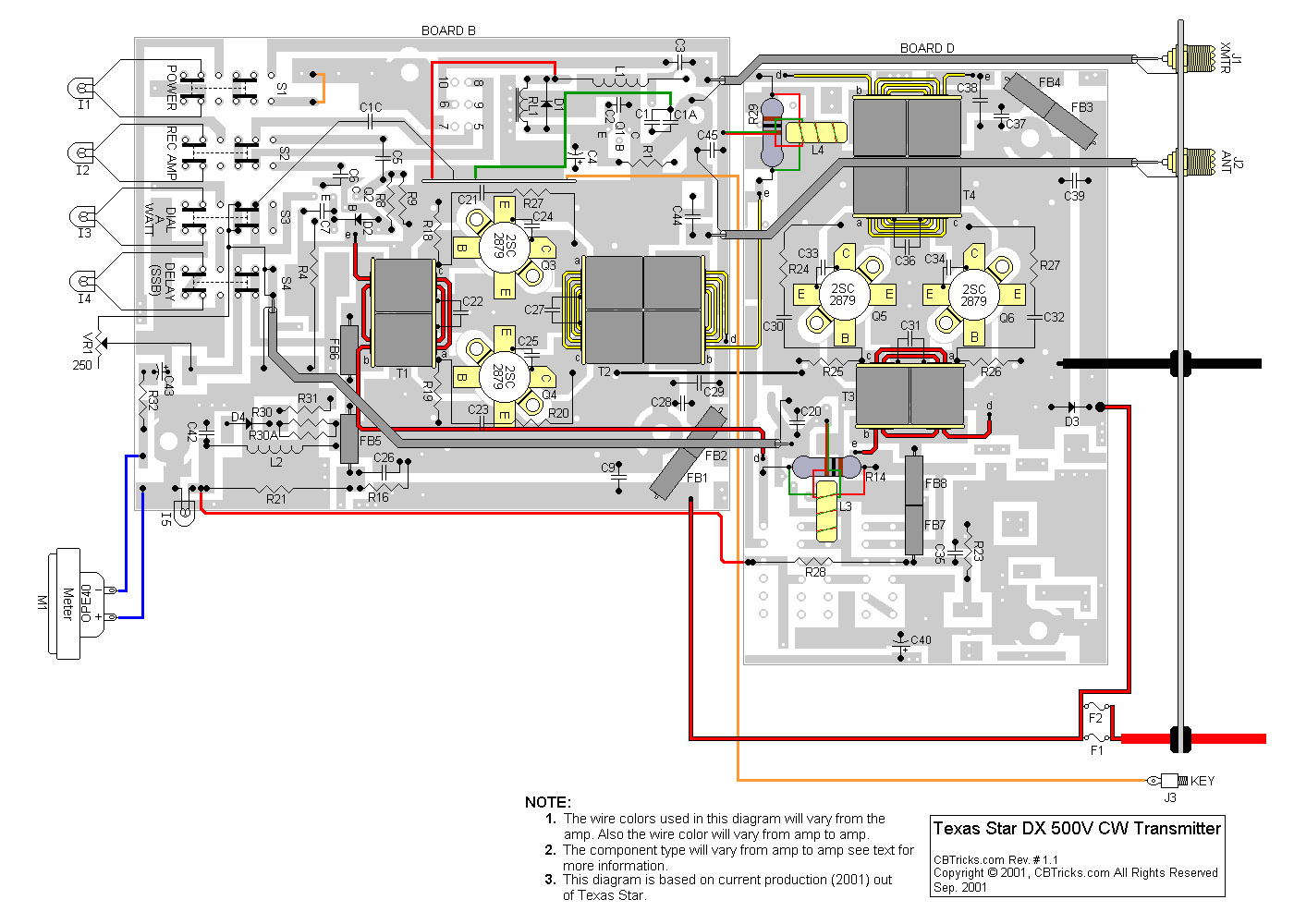
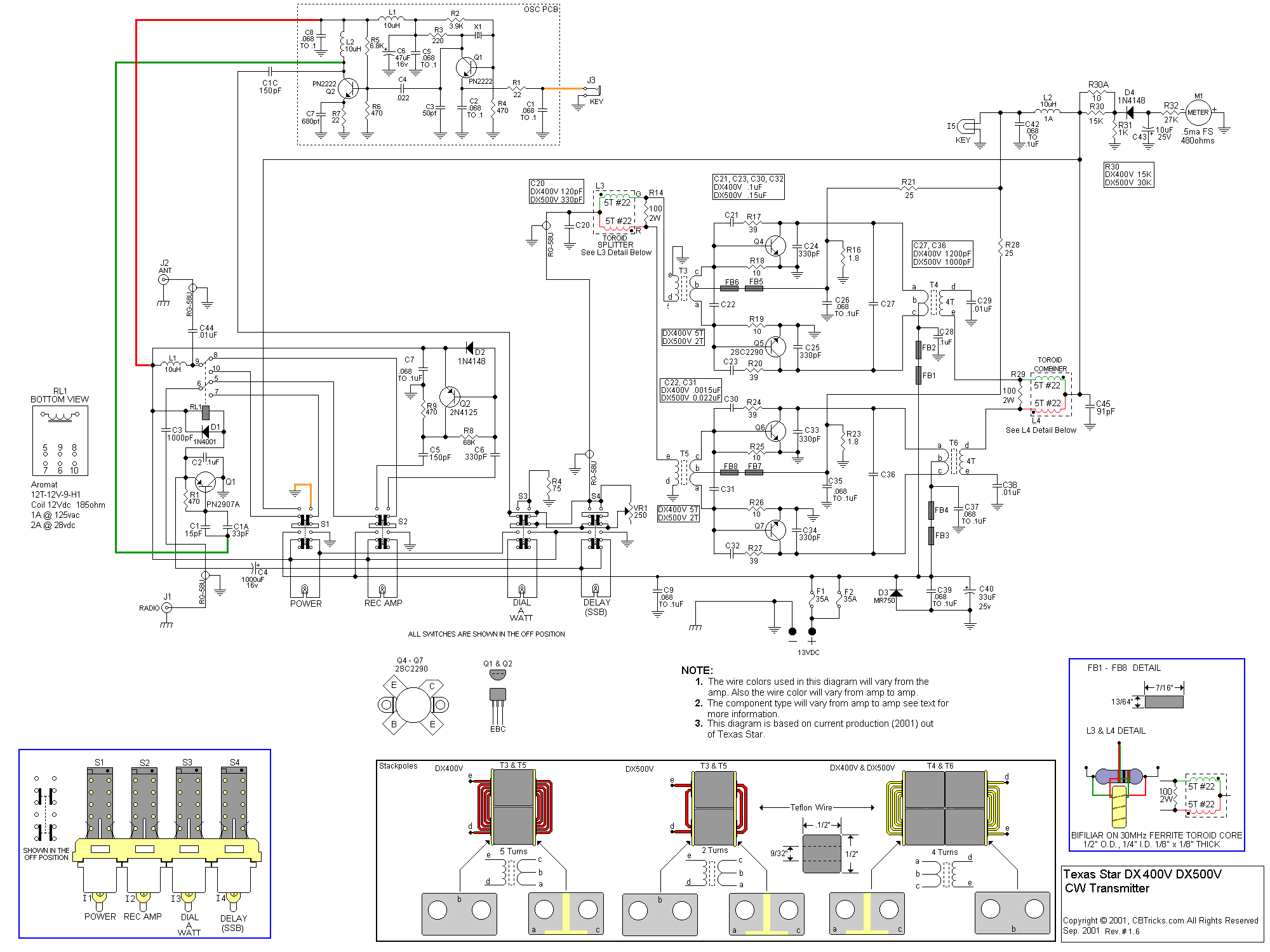
     DX 400V / DX 500V CWTX Schematic Diagram (11x17)
     OSC PCB Schematic and PCB Layout (8.5x11)


     DX 400V CWTX Inter-Connection Diagram (8.5x11)
     DX 400V CWTX PCB Layouts (8.5x11)
     DX 500V CWTX Inter-Connection Diagram (8.5x11)
     DX 500V CWTX PCB Layouts (8.5x11)
     DX 400V / DX 500V CWTX Schematic Diagram (11x17)
     OSC PCB Schematic and PCB Layout (8.5x11)


Quick Links

Copyright © 2001, 2002, 2003, 2004, 2005, 2006 CBTricks.com
All rights reserved. No part of this publication may be reproduced, stored in a retrieval system or transmitted in any form or by any means, electronic, mechanical, photocopying, or otherwise, without the prior written permission of the copyright holder (CBTricks.com).
All logos and Brand Names are the property of their respective owners.
http://www.cbtricks.com/

Disclaimer: Although the greatest care has been taken while compiling these documents,

we cannot guarantee that the instructions will work on every amp presented.