Texas Star DX 2400 "Pinball WC Special" - DX 3200 "Viking 3"
Documentation Project

CBTricks.com

DX 2400

Click to see full size

DX 3200 "Viking 3"

Click to see full size

Picture tour of the Amp

 

Please Note:
You need to have Acrobat Reader version 5 or newer installed to view the files with icon.

If the files with or icon will not display see the Site FAQ for help on printing and using this information.

See section notes for more infomation.

Remote Control Information

DIAGRAMS

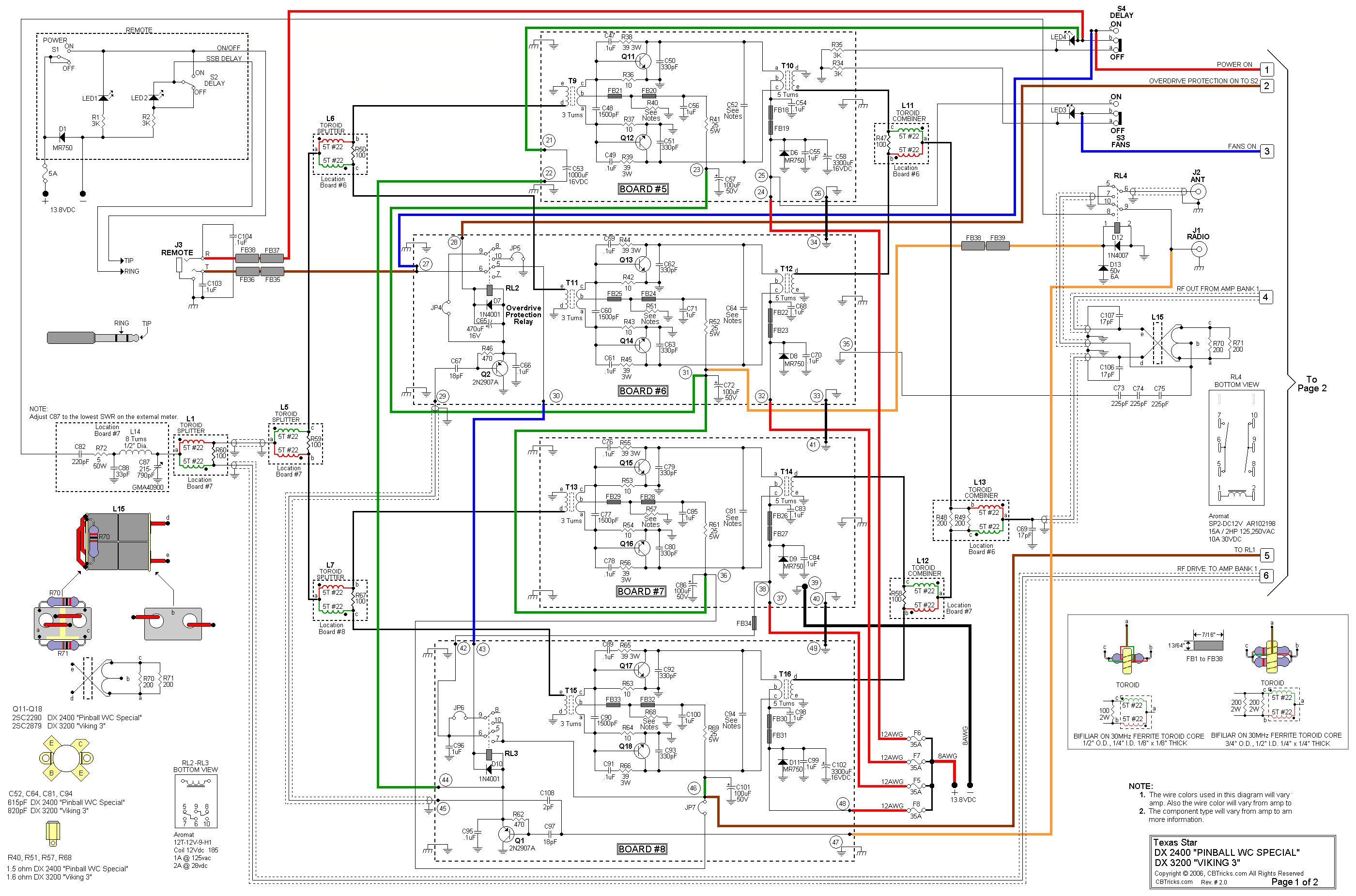
        Schematic Page 1 (Amp Bank 1) (11x17)
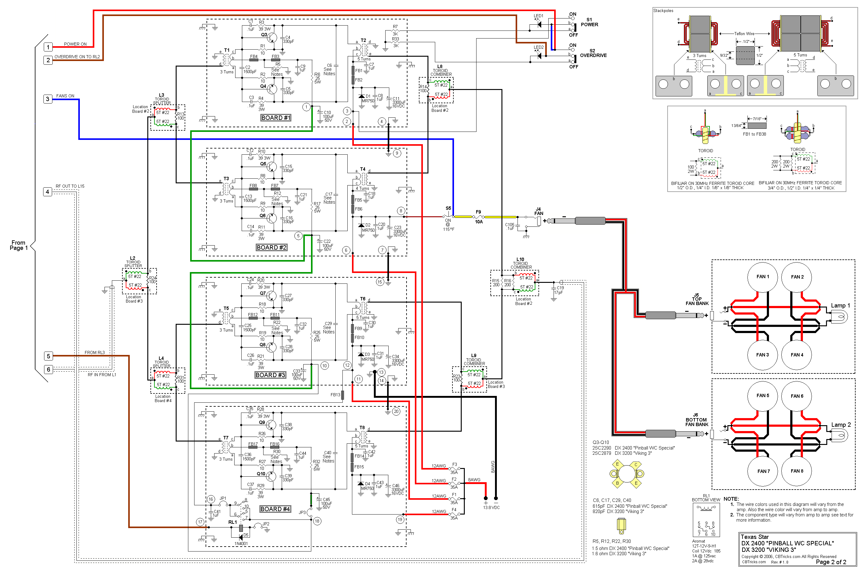
        Schematic Page 2 (Amp Bank 2) (11x17)


        Schematic Page 1 (Amp Bank 1)
        Schematic Page 2 (Amp Bank 2)

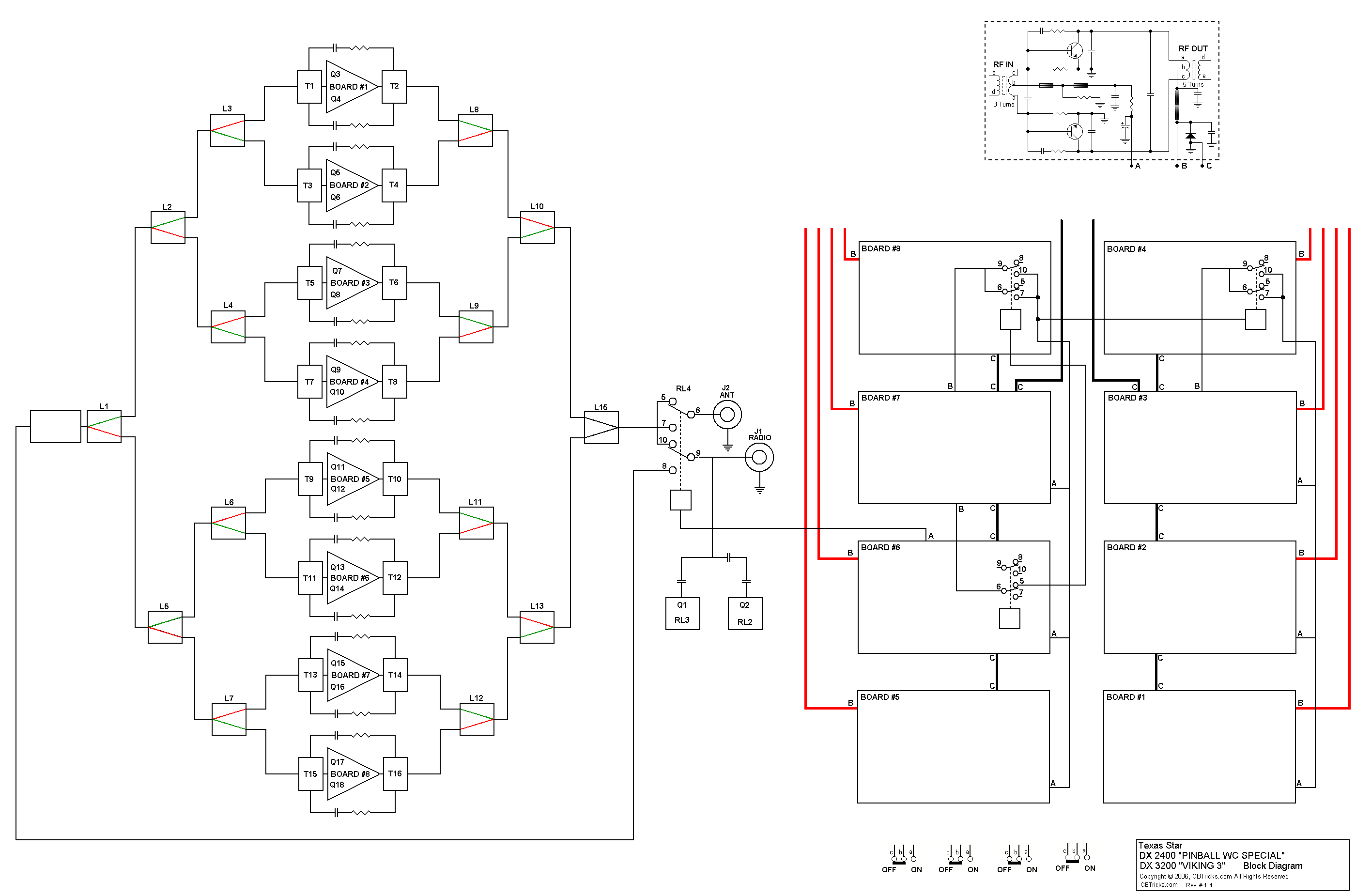
        Block Diagram
        
 

Layouts and Parts

     Inter-Connection Diagram
     PCB Layouts

     DX 2400 Pinball Cabinet View (11x17)
     DX 3200 Viking 3 Cabinet View (11x17)
       
Side View (11x17)

     Parts List
     Component Datasheet Section

     Inter-Connection Diagram
     PCB Layouts

     DX 2400 Pinball Cabinet Front and Back Views
     DX 3200 Viking 3 Cabinet View Front and Back Views
     Side View

Quick Links

Copyright © 2001, 2002, 2003, 2004, 2005, 2006 CBTricks.com
All rights reserved. No part of this publication may be reproduced, stored in a retrieval system or transmitted in any form or by any means, electronic, mechanical, photocopying, or otherwise, without the prior written permission of the copyright holder (CBTricks.com).
All logos and Brand Names are the property of their respective owners.
http://www.cbtricks.com/

Disclaimer: Although the greatest care has been taken while compiling these documents,

we cannot guarantee that the instructions will work on every amp presented.