Texas Star DX 1200 "Hot Plate", DX 1600 Sweet Sixteen"
Documentation Project

CBTricks.com

DX 1200

Click Picture to see full size

DX 1600

Click Picture to see full size

DX 1200, DX 1600 Accessories Fan Kit and Remote

Click Picture to see full size

Please Note:
You need to have Acrobat Reader version 5 or newer installed to view the files with icon.

If the files with or icon will not display see the Site FAQ for help on printing and using this information.

The schematics are best if printed on 11x17 (B size) paper. They can be printed on 8.5x11 by clicking "shrink oversize pages to paper size". See section notes for more infomation.

Remote Control Information
Fan Kit Information

MODIFICATIONS

   CW Transmitter To AMP Conversion

 

DIAGRAMS

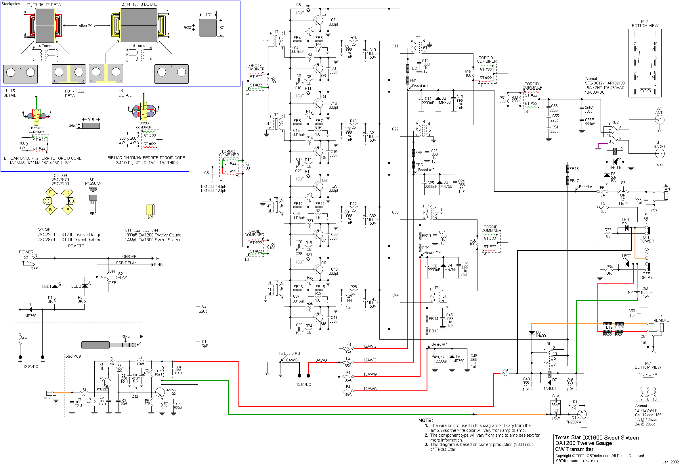
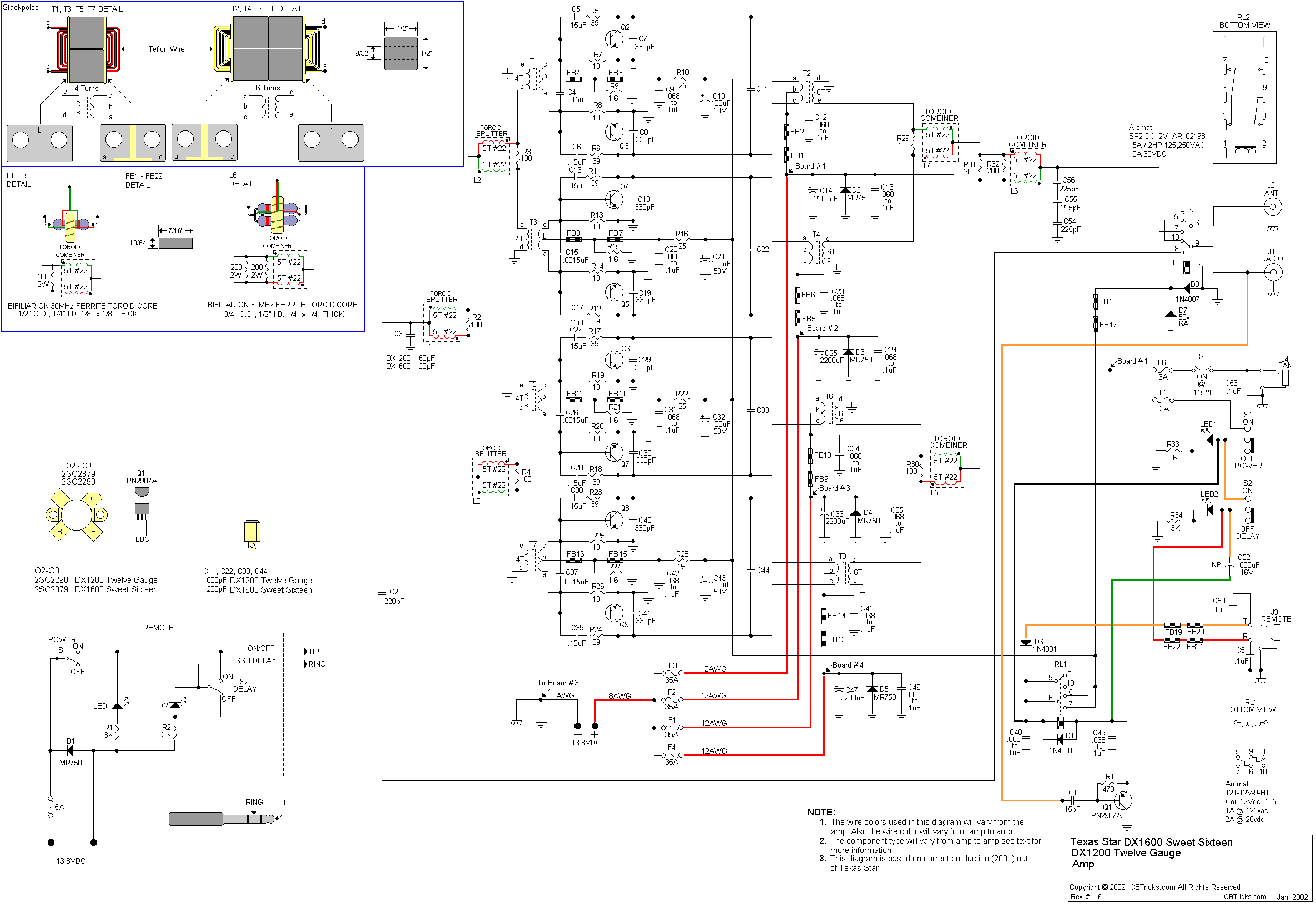
    Schematic Diagram (11x17)

    Schematic Diagram
PCB Layouts and Parts


     Inter-Connection Diagram (11x17)
     PCB Layouts (11x17)
     PCB Trace Layouts (8.5x11)
     Cabinet Views (Front, Rear and Side) (11x17)
     Cabinet Views (Front, Rear with Fan Kit) (11x17)
     Cabinet Views (Side with Fan Kit) (11x17)

     DX 1200 DX 1600 Parts List
     Component Datasheet Section


     Inter-Connection Diagram
     PCB Layouts
     PCB Trace Layouts
     Cabinet Views (Front, Rear and Side)
     Cabinet Views (Front, Rear with Fan Kit)
     Cabinet Views (Side with Fan Kit)
CW Transmitter Information

     Inter-Connection Diagram (11x17)
     PCB Layouts (11x17)
     CWTX Schematic Diagram (11x17)
     OSC PCB Schematic and PCB Layout (8.5x11)

     Inter-Connection Diagram
     PCB Layouts
     CWTX Schematic Diagram
     OSC PCB Schematic and PCB Layout

Quick Links

Copyright © 2001, 2002, 2003, 2004, 2005, 2006 CBTricks.com
All rights reserved. No part of this publication may be reproduced, stored in a retrieval system or transmitted in any form or by any means, electronic, mechanical, photocopying, or otherwise, without the prior written permission of the copyright holder (CBTricks.com).
All logos and Brand Names are the property of their respective owners.
http://www.cbtricks.com/

Disclaimer: Although the greatest care has been taken while compiling these documents,

we cannot guarantee that the instructions will work on every amp presented.