Palomar Electronics Corp. Model TX5300
Documentation Project
CBTricks.com

Instruction Sheet
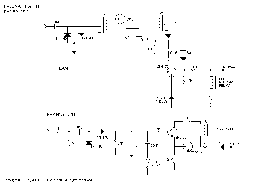
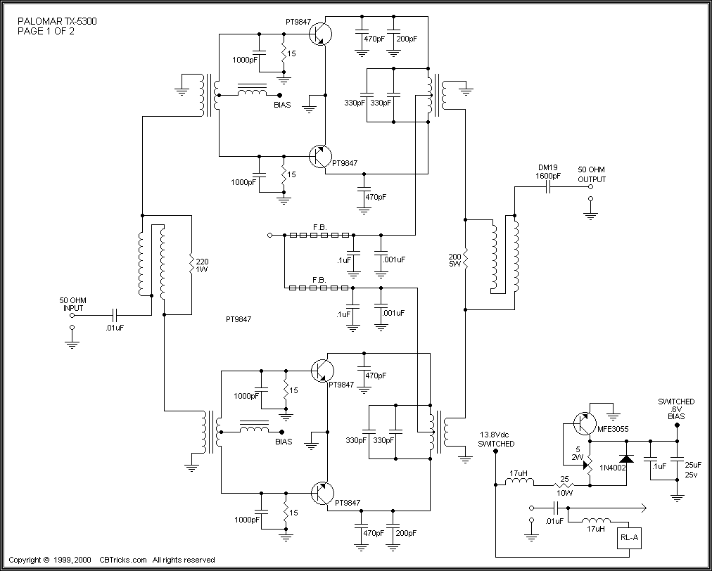
TX5300 Schematic Diagram
     Power Amp Section
     REC. Preamp and Keying Circuit
     

 


 

 

 

 

 

 

 


Copyright © 1998,1999,2000 CBTricks.com

Disclaimer: Although the greatest care has been taken while compiling these documents,

we cannot guarantee that the instructions will work on every radio presented.