Kemtron Industries Interceptor 101
Documentation Project

CBTricks.com

TIPS:
You need to have Acrobat Reader version 5 or newer installed to view the files with icon.

If the files with or icon will not display see the Site FAQ for help on printing, viewing and using this information.




Diagrams
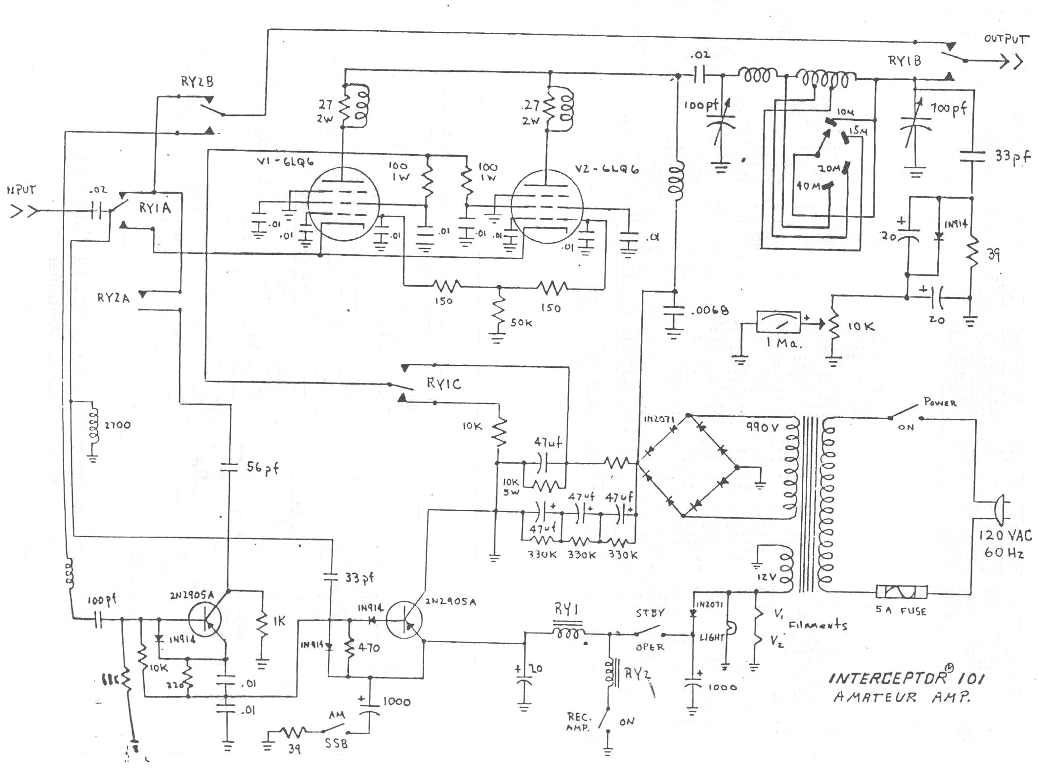
     RF Section Schematic Diagram
     RF Section Schematic Diagram

     Control Section Schematic Diagram
     Control Section Schematic Diagram

     Power Supply Section Schematic Diagram
     Power Supply Section Schematic Diagram

 


Copyright © 1998,1999,2000, 2001, 2002, 2003, 2004 CBTricks.com

Disclaimer: Although the greatest care has been taken while compiling these documents,

we cannot guarantee that the instructions will work on every amp presented.